
(报告出品方/作者:招商证券,汪刘胜、杨献宇)
报告摘要
一、智能驾驶大势所趋,车载传感器市场欣欣向荣
汽车正由人工操控的机械产品加速向智能化系统控制的智能产品转变。《智能网联汽车技术路线图2.0》提出,到2025 年,L2 和L3 相当的部分自动驾驶(PA)和有条件的自动驾驶(CA)的汽车销量占比将超过50%,高度自动驾驶(HA,相当于L4)开始进入市场。
ADAS是发展全自动驾驶的基础,其核心为环境感知,传感器是实现环境感知的基础硬件。随着汽车智能化程度提高,摄像头、超声波雷达、毫米波雷达、激光雷达单车搭载数量将持续增加。
二、车载摄像头:市场规模扩大,国内厂商摩拳擦掌
镜头组、图像传感器、DSP是车载摄像头的必要硬件组件
摄像头是目前最为成熟的车载传感器之一。车载摄像头的主要硬件组件包括:镜头组、图像传感器、数字信号处理器、摄像头模组。
镜头组。车规级传感器的镜头组有特殊要求,镜头表面镀膜要做特殊工艺处理。
图像传感器。图像传感器负责将摄像头镜头捕获的光子转换为电子信号,然后进一步处理获得数字图像。根据感光元件的不同,图像传感器可分为CMOS(互补金属氧化物半导体)和CCD(电行耦合元件)两种。
数字信号处理器(DSP)。数字信号处理器(DSP)主要用于对数字图像信号进行优化处理,通过一系列复杂的数学算法运算,最后把处理后的信号传到显示器上。
摄像头模组(CCM)。摄像头模组厂商采购镜头组、音圈马达、图像传感器、数字信号芯片、柔性电路板等上游零组件,并将零组件通过一定的封装工艺加工成一个摄像头模组并销售给下游客户,封装工艺为其核心技术。
车载摄像头性能要求苛刻,图像传感器为其核心技术
车规级摄像头对生产技术要求高,摄像头品质与汽车驾驶的安全性密切相连。目前汽车主要使用基于CMOS技术的图像传感器(CIS),CIS 的主要生产经营模式包括IDM(垂直整合制造)模式和垂直分工模式。CMOS图像传感器(CIS)构成了汽车视觉系统的核心,具有较高的技术壁垒。
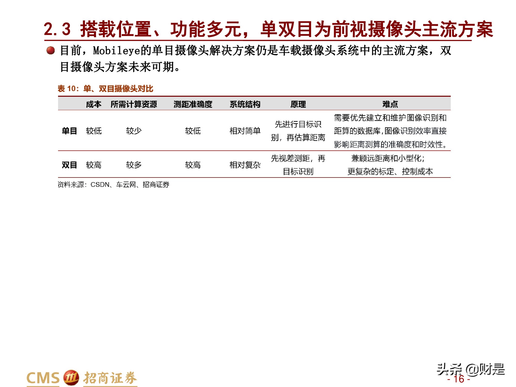
搭载位置、功能多元,单双目为前视摄像头主流方案
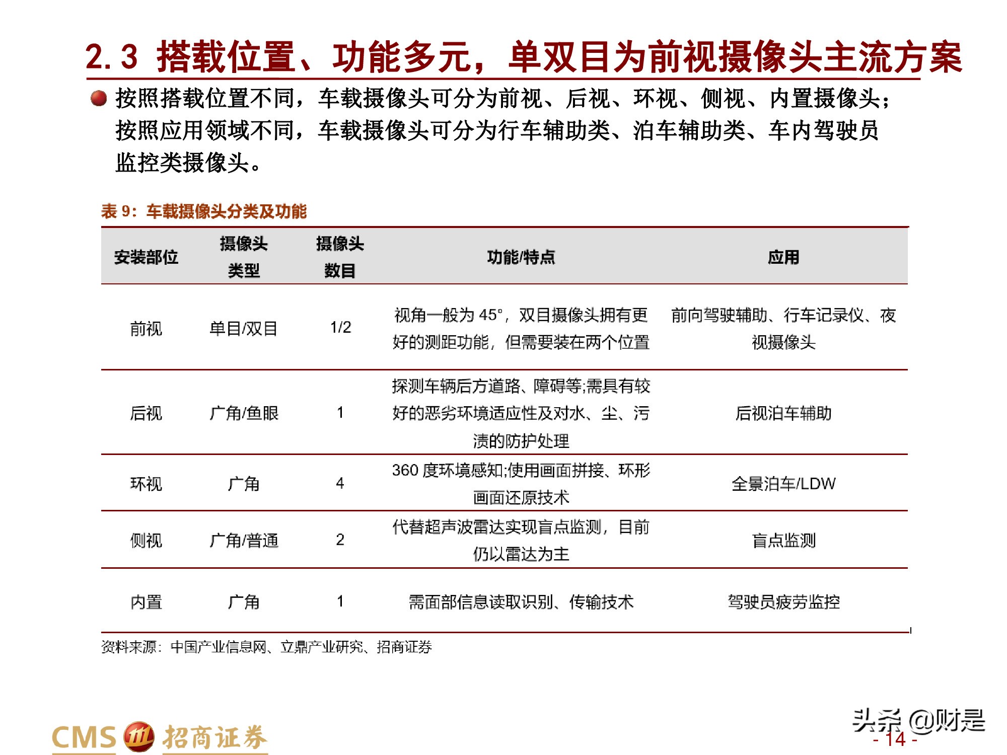
按照搭载位置不同,车载摄像头可分为前视、后视、环视、侧视、内置摄像头;按照应用领域不同,车载摄像头可分为行车辅助类、泊车辅助类、车内驾驶员监控类摄像头。按照模组的不同,前视摄像头可分为单目和双目两种主流技术路线。目前,Mobileye的单目摄像头解决方案仍是车载摄像头系统中的主流方案,双目摄像头方案未来可期。
车载摄像头是ADAS传感器系统的重要组成
摄像头能够实现多项ADAS功能。摄像头存在环境适应性差、稳定性不高等问题,直接影响ADAS系统的安全性。
夜视技术、人机交互技术进一步扩充车载摄像头市场空间
夜视技术可提升摄像头的感知能力。夜视技术应用于车载摄像头产品可显著提高夜间行车、在其他弱光行驶环境中行车的安全性。目前已投入应用的夜视技术有三大类:微光夜视技术、主动红外夜视技术、被动红外夜视技术,车用夜视系统主要采用主动红外夜视技术和被动红外夜视技术。考虑到技术的发展和夜视系统的成本降低,未来几年车载夜视系统将得到逐渐普及和应用。
车载摄像头产业链明晰,不同环节竞争格局各异
车载摄像头产业链可分为上游材料、中游元件和下游产品三部分。从车载摄像头产业链的中、上游看,国内厂家在车载镜头组市场竞争力较强,在CMOS图像传感器(CIS)领域的竞争力也有所提升。车载摄像头下游产品供应市场集中度较高,由具有丰富技术发展经验的海外厂商主导,国内车载摄像头厂商竞争力有待提升。
三、激光雷达:行业规模迎来爆发初期
四大系统组成激光雷达,准确绘制3D环境地图
激光雷达快速准确绘制3D地图,测量精度可达厘米级。集激光、全球定位系统和惯性测量设备三种技术于一身,准确测量视场中物体轮廓边沿与设备间的相对距离,这些轮廓信息组成所谓的点云并绘制出3D环境地图。由发射系统、接收系统、扫描系统、信息处理四大部分组成,四大工作系统相辅相成,形成传感闭环。显性参数八个技术指标,用于评价激光雷达性能,主要包含测远能力、点频、角分辨率、视场角范围、测距精准度、功耗、集成度(体积及重量)等。
激光雷达主动探测感知,具有分辨率高、抗干扰能力强等显著特点。1)具有极高的距离分辨率、角分辨率和速度分辨率;2)抗干扰能力强;3)获取信息量丰富,生成目标多维度图像;4)可全天时工作;5)对天气环境有要求,不能穿透云层、雨滴或者稠密的烟雾。
高阶自动驾驶中激光雷达弥补其他传感器短板,成为“第三只眼睛”。激光雷达兼具测距远、角度分辨率优、受环境光照影响小的特点,且无需深度学习算法,可直接获得物体的距离和方位信息。
激光雷达正从机械旋转式到混合固态,再到纯固态方向演进
机械旋转式激光雷达发展较早,可对周围环境进行360°的水平视场扫描。目前技术比较成熟,但系统结构十分复杂,体积庞大且各核心组件价格很昂贵,难以达到车规级要求,无法在探测距离、分辨率和水平视角间实现平衡。
半固态激光雷达中微振镜方案技术成熟,适用于量产大规模应用。MEMS激光雷达价格可控,有望较快应用于自动驾驶技术。
固态激光雷达易通过车规,是未来发展趋势。Flash激光雷达快速绘制环境图像,探测距离较近;光学相控阵OPA顺应未来激光雷达发展趋势,具备极大吸引力。
国内产业链上游崛起,下游带动激光雷达市场发展
激光雷达产业链发展速度快、科技水平高、创新能力强、市场前景。国外上游公司起步较早积累深厚,国内发展迅速有望实现逐步赶超。激光雷达行业的上游产业链主要包括激光器和探测器、FPGA芯片、模拟芯片供应商,以及光学部件生产和加工商,高性能单片机MCU、数字信号处理单元DSP可以代替FPGA。下游行业的发展,将带动全球激光雷达市场的发展。激光雷达下游产业链按照应用领域主要分为无人驾驶、高级辅助驾驶、服务机器人和车联网行业。
海外厂商主导国际市场,国内初创公司崭露头角
激光雷达属于新兴高技术产业。发展早期技术与市场上主要是国外公司,国内激光雷达公司加入竞争之后投入大量研发,逐步完成技术的追赶甚至在一定范围内实现超越。
2020年下半年境外激光雷达公司迎来通过特殊目的并购公司完成上市的热潮,美国已上市公司有Velodyne、Luminar,此外Aeva、Innoviz预计2021年第一季度完成上市,Ouster预计2021年上半年完成,境内尚无上市公司。
激光雷达行业处于爆发初期,竞争格局尚不稳定。激光雷达广泛的应用前景、高速增长的市场容量以及为社会带来变革的潜在影响吸引了众多的科技型初创公司入局,目前成长型的初创公司暂未形成稳定的竞争优势;中国激光雷达行业尚处于起步阶段,初创公司竞争优势暂未形成,但随着行业应用的兴起以及国家政策的支持,中国有很大机会在国际市场上占有一席之地。
四、毫米波雷达:外资占据市场份额较大
随着汽车市场需求及技术进步,车载毫米波雷达蓬勃发展。毫米波雷达可以有效探测物体的相对距离、相对速度和方位角。
毫米波雷达的独特优势使其成为L2级自动驾驶核心传感器之一:1)满足一般探测功能;2)抗干扰能力强;3)满足商业化价格要求。
目前,车载毫米波雷达工作频率为一般为 24GHz 和77GHz,应用于高级驾驶辅助系统(ADAS)的多种场景。
毫米波雷达产业集中化发展,头部全球汽车零部件公司瓜分市场份额。一方面,随着技术的不断成熟,毫米波雷达雷达价格显著降低;另一方面,传统头部汽车零部件公司因起步早,拥有明显的技术优势和规模优势,产业壁垒较大,新兴企业进入难度大。
五、超声波雷达:技术简单,竞争激烈
超声波雷达凭借较低门槛,早已成为常见汽车部件之一。
车载超声波雷达类型分为UPA和APA两种超声波驻车辅助(Ultrasonic Parking Assistant, UPA),安装在汽车前后保险杠上,单个UPA超声波雷达探测距离一般在15-250 cm之间,主要用于测量汽车前后方的障碍物;自动泊车辅助(Automatic Parking Assistant, APA),安装在汽车侧面,单个 APA超声波雷达探测距离一般在30-500 cm之间,用于测量侧方障碍物距离,并根据返回的数据判断停车库位是否存在。
超声波雷达助力自动泊车,配合其他传感器实现更高级别自动驾驶。
车载超声波雷达成本低,与激光雷达等相比价格优势明显;在汽车智能化过程中,超声波雷达主要提供自动泊车辅助功能,配合摄像头、毫米波雷达等传感器为高级别自动驾驶提供辅助功能;特斯拉、蔚来、小鹏、理想当前车型均搭载了12个超声波雷达。
报告节选:
(本文仅供参考,不代表我们的任何投资建议。如需使用相关信息,请参阅报告原文。)
精选报告来源:【未来智库官网】。