
一、行业发展现状
——政策暖风频吹起
我国大健康产业发展面临良好的政策环境。在政府层面,国家重视以人为本,提出了切实可行的新医改方案和“健康中国2030”的健康发展战略。这一政策可谓将“健康强国”作为一项基本国策,提高到了国家战略的高度,未来政府医疗健康投入将持续增加。
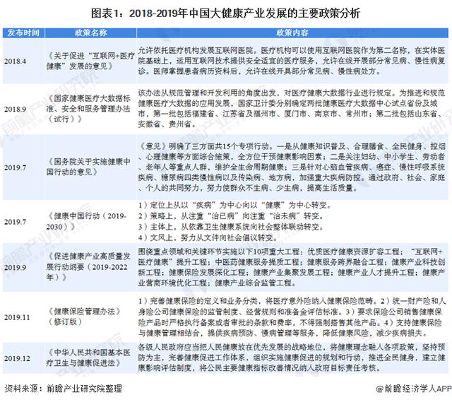
国务院总理李克强于2013年8月28日主持召开国务院常务会议,研究部署促进健康服务业发展。随后,国务院于2013年9月公布了《关于促进健康服务业发展的若干意见》,提出到2020年,中国基本建立覆盖全生命周期的健康服务业体系,大健康总规模达到8万亿元以上;2015年5月,国务院办公厅印发《中医药健康服务发展规划(2015-2020年)》,对当前和今后一个时期,我国中医药健康服务发展进行全面部署;2018年4月,国务院办公厅印发《关于促进“互联网+医疗健康”发展的意见》,为推行智慧医疗提供了良好的外部环境;2019年7月,国务院颁布《国务院关于实施健康中国行动的意见》,明确了三方面共15个专项行动。
——行业发展空间大
随着国家对大健康产业支持、引导政策力度的加大,以及企业的加速布局,近年来,我国大健康产业得到了较快的发展。数据显示,我国大健康产业市场规模由2010年的19308亿元上升至2018年67327亿元,增长了3.5倍。2019年我国对于大健康产业政策频发,不仅明确了健康中国的实施方向和路径,还颁布了《中华人民共和国基本医疗卫生与健康促进法》,预将健康理念融入所有政策中。由此前瞻初步估算2019年我国健康产业市场规模保守将保持9%以上的增速,市场规模超过73000亿元。
根据2016年10月国家发布的《“健康中国2030”规划纲要》提出,预计到2020年我国大健康总规模达到8万亿以上,产值规模有望占到GDP的10%以上。2030年达到16万亿元,行业发展空间巨大。
——医药为主,养老为辅
目前我国大健康产业五大基本产业群体:医药产业、医疗产业、健康养老、健康管理服务、保健品产业。五大产业群体发展情况来看,目前我国大健康产业主要以医药产业和健康养老为主,二者2019年市场规模分别分别占比50.04%和33.04%。
二、区域发展分析
前瞻按照大健康产业的五大结构进行区域分析,即医药业、健康养老业、医疗业、保健品业和健康管理服务业。
——医药业,广东省领跑
从大健康的角度来看,医药行业主要是指以药品、医疗器械以及其他医疗耗材产销为主体的行业,主要包括化学原料药及制剂、中药材、中药饮片、中成药、抗生素、生物制品、生化药品、放射性药品、医疗器械、卫生材料、制药机械、药用包装材料等的产销。
根据中信证券行业分类(2020)查询,截至2020年7月24日,共有医药行业上市公司323家,其中广东省领跑全国,有用50家医药业上市公司;其次是浙江省的39家;北京和上海市不分上下,各拥有28家医药上市公司。
——养老业,上海市深度老龄化但供给不足
联合国规定:60岁以上老年人口在总人口中的比重超过10%的属老年型国家或地区。根据对各地区2019年发展统计公报数据的收集,山东省65岁以上老年人口排名全国第一,达到1588.1万人,其65岁以上老人占总人口的13.4%;而上海的65岁以上老人仅有368.1万人,却占上海市常住总人口的24.6%。从整体来考虑,上海市的老龄化最为严重。
根据前瞻企业数据库企查猫查询,截至2020年7月份,我国养老服务企业主要分布在广东、江苏和山东三大老年人口大省。
——医疗业,河北省基础设施强
从大健康的角度来看,医疗行业主要是指医疗服务机构为主体的医疗产业,是医疗健康产业的重要分支。根据各地区2019年的统计公报,2019年河北省的医疗卫生机构数量最多,达到84655个,其次是山东和四川紧随其后,分别达到84000个和83575个。
——保健品业,天津市销售收入高
由于地区收入、消费观念、人口密度、地区政策支持等因素,我国营养保健市场在地区结构上呈现了集中化的趋势,其中,天津市、广东省和山东省销售占比位于前三,比重分别为33.79%、20.77%和7.69%。整体看来,行业销售收入区域分布较为集中,排名前五的省市区销售占比达70.95%。
——健康管理业,广东省企业数最多
健康管理服务行业是在全民自我健康意识崛起下形成的一种新兴的健康服务理念和服务方式,主要以个性化健康检测评估、咨询服务、调理康复、保障促进等为主。健康管理服务一方面能够促进健康素质、节约医疗资源,实现产业经济效益、并带动相关健康产业发展;另一方面,对于解决我国当前控制医疗成本、慢性疾病和老龄化问题、满足多样化和高质量健康服务需求,建设健康中国具有巨大潜力。
根据前瞻企业数据库企查猫的查询,截至2020年7月24日,在经营范围包含“健康管理”的在业和存续企业中,广东省相关企业占比13.8%,排名全国第一;其次是上海占比9.2%,江苏占比8.9%。
二、前瞻观点:广东省发展均衡,长三角供小于求
根据前瞻对大健康产业供需的分析,数值越大表示供给或需求的强度越大。广东省的大健康产业需求和供给基本均衡,而长三角地区的浙江、上海和江苏基本处于供小于求的状态,也从侧面反映出长三角地区的大健康发展空间较大。
更多深度行业分析尽在【前瞻经济学人APP】,还可以与500+经济学家/资深行业研究员交流互动,10000+行业报告免费阅读。